欧盟发布玩具安全标准EN 71-3:2019
发布者:管理员 发布时间:2019/5/6
2019年4月,欧洲标准化委员会(CEN)发布了玩具安全标准EN 71第3部分:特定元素迁移的2019版。该标准将被赋予欧盟各国国家标准的地位,与其冲突的国家标准将最晚在2019年10月31日前被取代。
目前欧盟玩具安全指令(2009/48/EC)特定元素迁移的协调标准为EN 71-3:2013+A3:2018,但EN 71-3:2019有望被列为玩具安全指令(2009/48/EC)的协调标准,具体以欧盟官方公报(OJEU)的公布内容为准。

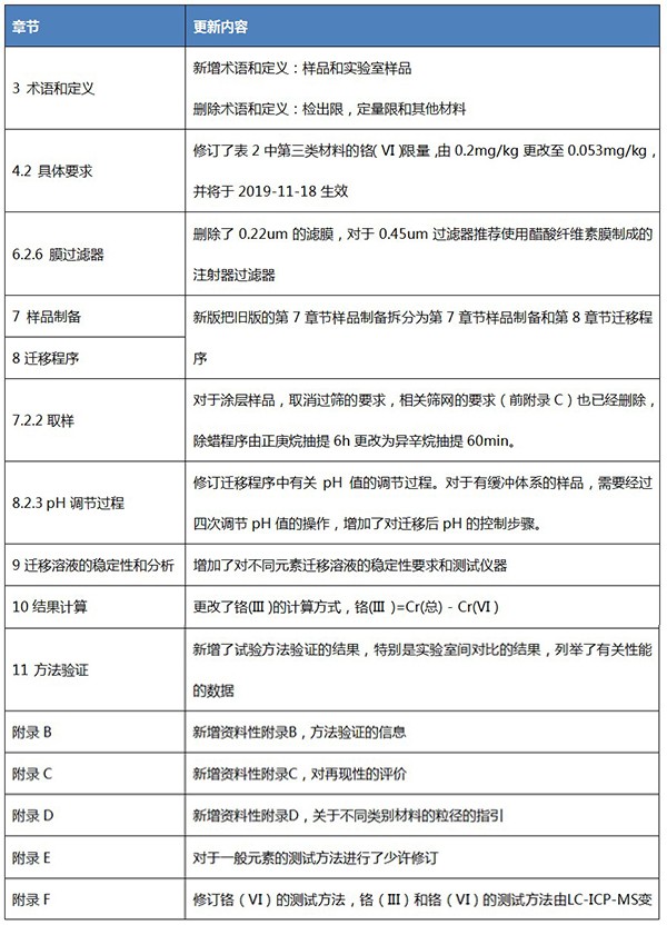
新版本更新的内容如下:

BACL服务优势:
BACL,总部位于美国硅谷,是全球化、综合性的国际第三方检测认证机构。目前分别在美国、深圳、东莞、厦门等地设有理化测试实验室,并获得UKAS,CNAS,CPSC,CMA等多个权威机构的认可,服务范围包括:鞋类、玩具、纺织、服装、皮革、饰品、杂货、食品接触材料、化妆品及电子电器产品等,助力企业完成从原材料到成品整个产业链的精准把控。如对更多关于产品的理化测试感兴趣,欢迎联系我们!

CN/中国
US/USA
KR/Korea
DE/Germany
ES/Spain
VN/Việtnam