美国加州修订珠宝法
发布者:管理员 发布时间:2019/10/17
2019年9月27日,加利福尼亚州州长批准SB 647法案对珠宝法进行了修订,该修订案将于2020年6月1日正式生效。
修订的内容主要包括:
• 降低成人珠宝中总铅的限值;
• 儿童珠宝的年龄范围由6岁及以下修改为15岁以下;
• 将儿童珠宝中总铅的限值和CPSIA保持一致,并增加儿童珠宝涂层中的可溶性镉要求;
• 制造商或供应商能提供包含某些信息的证明文件以证明珠宝合规性。
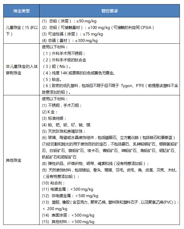
主要管控要求:

链接:
http://leginfo.legislature.ca.gov/faces/billTextClient.xhtml?bill_id=201920200SB647
BACL服务优势:
BACL,总部位于美国硅谷,是全球化、综合性的国际第三方检测认证机构。目前分别在美国、深圳、东莞、厦门等地设有理化测试实验室,并获得UKAS (Lab No.: 7827),CNAS (Registration No.: L2408, L5662, L6290, L9963, L11432, IB0343),CPSC (Lab ID: 1112, 1415, 1647), CMA (No.: 2016192126Z, 2015192413Z) 等多个权威机构的认可,服务范围包括:鞋类、玩具、纺织、服装、皮革、饰品、杂货、食品接触材料、化妆品及电子电器产品等,助力企业完成从原材料到成品整个产业链的精准把控。如对更多关于产品的理化测试感兴趣,欢迎联系我们!

CN/中国
US/USA
KR/Korea
DE/Germany
ES/Spain
VN/Việtnam