电源适配器澳洲公告:
背景:澳洲发生多起直插式电源适配器的电击事故,事故产生情形是:由于作为单一外壳固定的措施失效,而导致用户受到来自带电部件的电击。
澳洲安全标准中提到,可以通过两种相互独立的固定方式,去确保外壳牢固(例如AS/NZS 61558.1:2018标准里的19.14条款)。
公告要求:为了评估每种固定措施的有效性,澳洲发布了这份公告,细节要求如下:
对于电源适配器,提供电击防护的外壳需要有两种相互独立的固定措施,并且需要满足下面的测试:
★ 使其中一种独立的固定措施失效,然后在外壳上施加AS/NZS 60335.1里条款22.11的测试,要求外壳不能脱落;
★ 恢复失效的固定措施(如果无法实现,可以用另一个样机),使另一种独立的固定措施失效,然后在外壳上重复AS/NZS 60335.1里条款22.11的测试,同样要求外壳不能脱落。
备注:多个螺钉固定被认为是同一种固定措施,需要当作一个整体来评估上述测试。
常见固定方式举例:螺钉,超声波,卡扣,粘胶等。
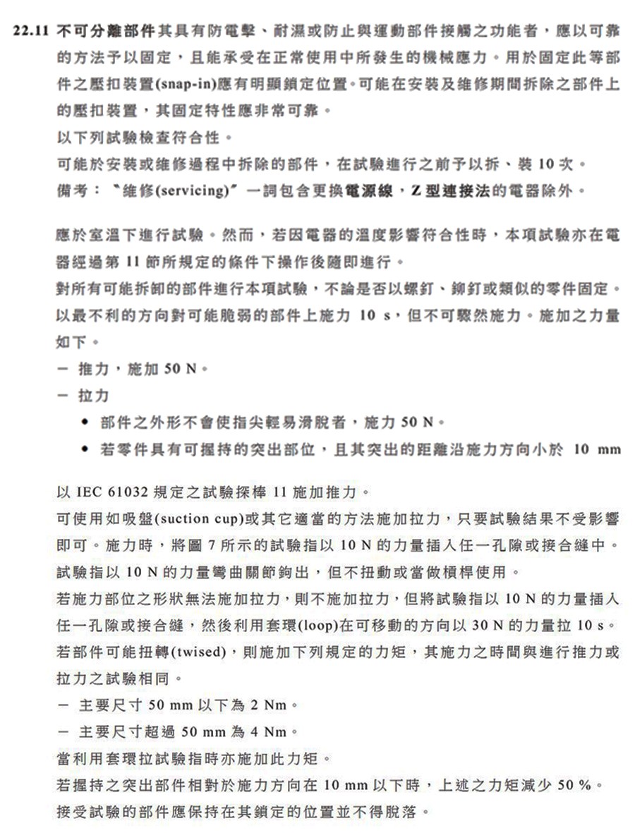
AS/NZS 60335.1 里条款22.11的测试详细测试要求如下:

澳洲官方公告原文:

倍科服务优势:
倍科是中国第一家把美国Energy Star引入中国大陆的实验室,也是EPA认可的CB发证机构、抽检和测试实验室,同时获得NVLAP、IAS、CNAS、A2LA等授权和认可,分别在美国、深圳、东莞、昆山等地设有测试场地,具备可同时完成60000只灯的能效老化检测能力,是目前中国规模最大和最权威的能效检测实验室。
我们可为您提供美国Energy Star、DLC、DOE、CEC Title20、CEC Title24、LDL、FTC Label、欧盟ERP、加拿大 NRCan、英国EST、澳洲GEMS / VEET / IPART、全球能效标签ELI及香港能源标签等检测认证服务!

CN/中国
US/USA
KR/Korea
DE/Germany
ES/Spain
VN/Việtnam