On November 21, 2025, the Official Journal of the European Union has published commission delegated directives (EU) 2025/1802, (EU) 2025/2363, (EU) 2025/2364 to amend certain lead exemption in Annex III under directive 2011/65/EU (RoHS). These directives shall enter into force on the twentieth day following that of its publication in the Official Journal of the European Union.
(EU) 2025/1802: In Annex III to Directive 2011/65/EU, point 7(a) is replaced by the following:
.jpg)
(EU) 2025/2363: Points 7(c)-I and 7(c)-II in Annex III to Directive 2011/65/EU are replaced and points 7(c)-V and 7(c)-VI are added:
.jpg)
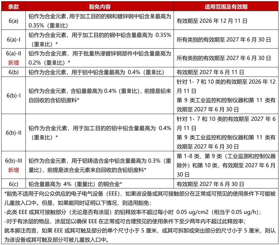
(EU) 2025/2364: In Annex III to Directive 2011/65/EU, points 6(a), 6(a)-I, 6(b), 6(b)-I, 6(b)-II and 6(c) are replaced by the following:
.jpeg)
URL:
https://eur-lex.europa.eu/legal-content/EN/TXT/?uri=OJ:L_202501802
https://eur-lex.europa.eu/legal-content/EN/TXT/?uri=OJ:L_202502363
https://eur-lex.europa.eu/legal-content/EN/TXT/?uri=OJ:L_202502364
BACL Physical and Chemical Inspection and Certification Services:
BACL,with its headquarter in Silicon Valley, it is a global and comprehensive international third-party testing and certification body. Currently we have physical and chemical testing labs in the United States, Shenzhen, Dongguan, Xiamen and other places, and we have accredited the certifications by CNAS (Registration No.: L2408, L5662, L6290, L9963, L11432, IB0343), CPSC (Lab ID: 1112, 1415, 1647), CMA (No.: 2016192126Z, 2015192413Z) and other authorities. We offer a full range of testing services which cover footwear, toys, textile, clothing, leather, jewelry, groceries, food contact materials, cosmetics and electrical and electronic products, etc. We can help enterprises to complete the precise control of whole industry chain from raw materials to the finished products.

CN/中国
US/USA
KR/Korea
DE/Germany
ES/Spain
VN/Việtnam