On September 8, 2025, The European Commission (EC) has adopted three amendments to Directive 2011/65/EU (RoHS 2.0) as regards exemptions for lead in high melting temperature solders, glass or ceramic components, steel, aluminium and copper.
In Annex III to Directive 2011/65/EU, points 6(a), 6(a)-I, 6(b), 6(b)-I, 6(b)-II and 6(c) are replaced by the following:
.jpg)
In Annex III to Directive 2011/65/EU, point 7(a) is replaced by the following:
.jpg)
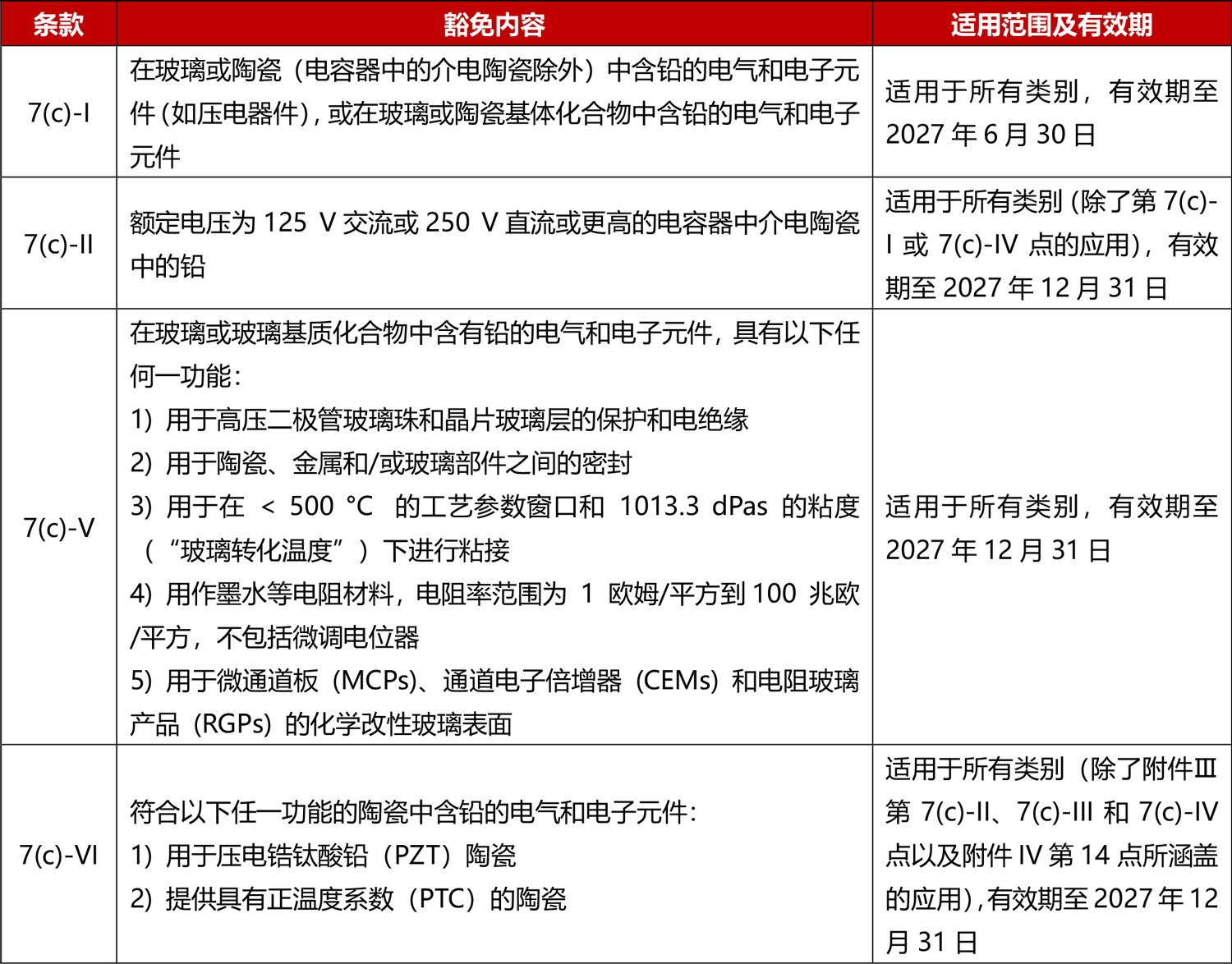
Points 7(c)-I and 7(c)-II in Annex III to Directive 2011/65/EU are replaced and points 7(c)-V and 7(c)-VI are added:
.jpg)
URL:
BACL Physical and Chemical Inspection and Certification Services:
BACL,with its headquarter in Silicon Valley, it is a global and comprehensive international third-party testing and certification body. Currently we have physical and chemical testing labs in the United States, Shenzhen, Dongguan, Xiamen and other places, and we have accredited the certifications by CNAS (Registration No.: L2408, L5662, L6290, L9963, L11432, IB0343), CPSC (Lab ID: 1112, 1415, 1647), CMA (No.: 2016192126Z, 2015192413Z) and other authorities. We offer a full range of testing services which cover footwear, toys, textile, clothing, leather, jewelry, groceries, food contact materials, cosmetics and electrical and electronic products, etc. We can help enterprises to complete the precise control of whole industry chain from raw materials to the finished products.

CN/中国
US/USA
KR/Korea
DE/Germany
ES/Spain
VN/Việtnam