2025年11月21日,欧盟在其官方公报发布指令(EU) 2025/1802, (EU) 2025/2363, (EU) 2025/2364,更新RoHS指令(2011/65/EU)附件Ⅲ中高频使用豁免条款,包括6(a)、6(a)-I、6(b)、6(b)-I、6(b)-II、6(c)、7(a)、7(c)-I和7(c)-II关于钢合金、铝合金、铜合金、高熔化温度型焊料、电气电子元件玻璃陶瓷中铅的豁免条款,这些修订将于公报发布后的第20天生效。
(EU) 2025/1802:关于高熔点焊料,RoHS指令附录III的7(a)豁免条款被以下内容取代:
.jpeg)
(EU) 2025/2363:关于玻璃或陶瓷电气电子元件,RoHS指令附录III的7(c)-I和7(c)-II豁免条款被以下内容取代,并新增7(c)-V和7(c)-VI豁免条款:
.jpeg)
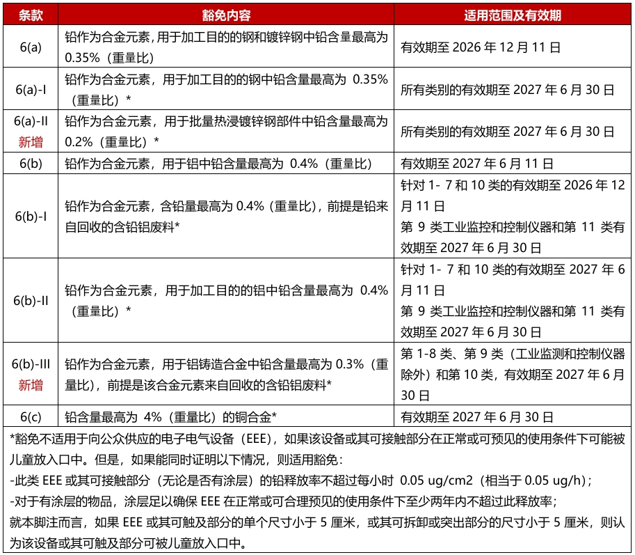
(EU) 2025/2364:关于钢合金、铝合金和铜合金,RoHS指令附录III的6(a), 6(a)-I, 6(b), 6(b)-I, 6(b)-II 和 6(c) 条款被以下内容取代:
.jpeg)
URL:
https://eur-lex.europa.eu/legal-content/EN/TXT/?uri=OJ:L_202501802
https://eur-lex.europa.eu/legal-content/EN/TXT/?uri=OJ:L_202502363
https://eur-lex.europa.eu/legal-content/EN/TXT/?uri=OJ:L_202502364
BACL理化检测认证服务优势:
BACL总部位于美国硅谷,是专业的国际第三方检测认证机构。目前分别在美国、越南、深圳、东莞、厦门等地设有理化测试实验室,并获得CNAS (Registration No.: L2408, L5662, L6290, L9963, L11432, IB0343), CPSC (Lab ID: 1112, 1415, 1647), CMA (No.: 2016192126Z, 2015192413Z) 等多个权威机构的认可,服务范围包括:鞋类、玩具、纺织、服装、皮革、饰品、杂货、食品接触材料、化妆品及电子电器产品等,助力企业完成从原材料到成品整个产业链的精准把控。如对更多关于产品的理化测试感兴趣,欢迎联系我们!

CN/中国
US/USA
KR/Korea
DE/Germany
ES/Spain
VN/Việtnam