欧盟REACH 附录XVII新增PFAS限制条款!
发布者:管理员 发布时间:2025/10/14
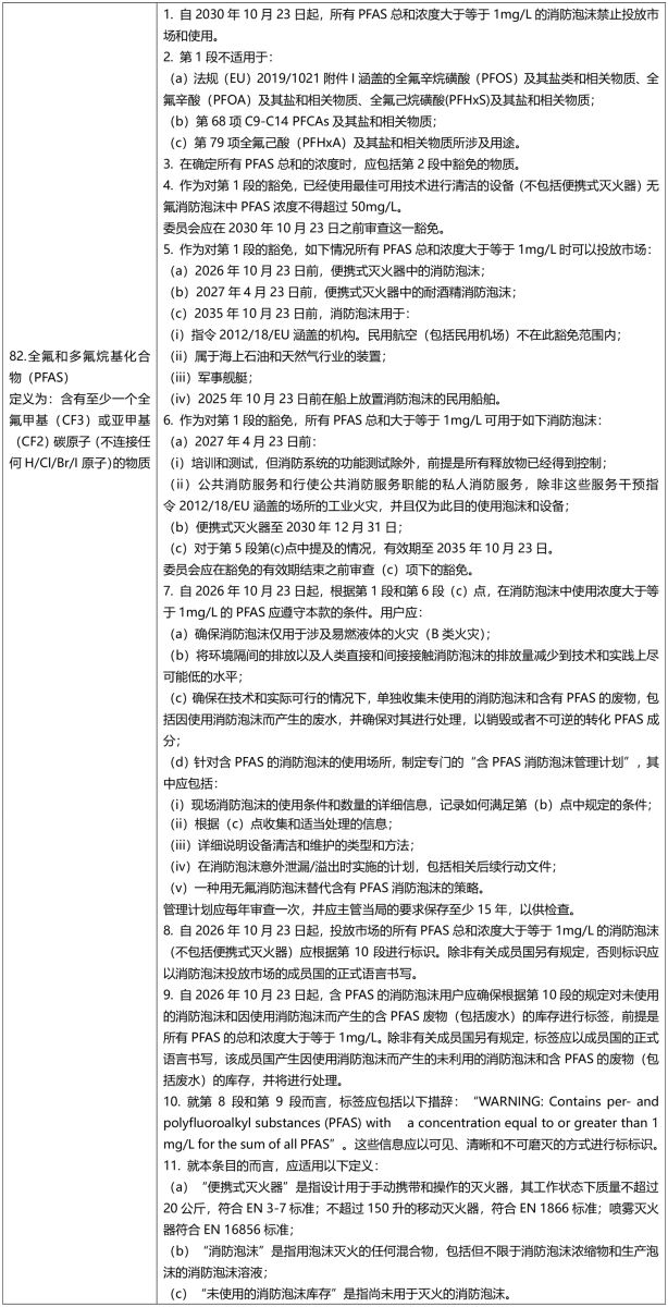
2025年10月3日,欧盟在其官方公报上发布法规(EU) 2025/1988,修订REACH法规((EC) No 1907/2006)附录XVII,新增第82项有关消防泡沫中全氟和多氟烷基化合物(PFAS)的限制条款。修订法规将于2025年10月23日生效。
该条款的具体内容如下:
.jpg)
URL:
https://eur-lex.europa.eu/eli/reg/2025/1988/oj/eng
BACL理化检测认证服务优势:
BACL,总部位于美国硅谷,是专业的国际第三方检测认证机构。目前分别在美国、深圳、东莞、厦门等地设有理化测试实验室,并获得CNAS (Registration No.: L2408, L5662, L6290, L9963, L11432, IB0343), CPSC (Lab ID: 1112, 1415, 1647), CMA (No.: 2016192126Z, 2015192413Z) 等多个权威机构的认可,服务范围包括:鞋类、玩具、纺织、服装、皮革、饰品、杂货、食品接触材料、化妆品及电子电器产品等,助力企业完成从原材料到成品整个产业链的精准把控。如对更多关于产品的理化测试感兴趣,欢迎联系我们!

CN/中国
US/USA
KR/Korea
DE/Germany
ES/Spain
VN/Việtnam