欧盟采纳多项RoHS指令铅豁免条款修订草案!
发布者:管理员 发布时间:2025/9/16
2025年9月8日,欧盟采纳了三项RoHS指令(2011/65/EU)附件Ⅲ中高频使用豁免条款的修订草案,涉及6(a)、6(a)-Ⅰ、6(b)、6(b)-Ⅰ、6(b)-Ⅱ、6(c)、7(a)、7(c)-Ⅰ和7(c)-Ⅱ等有关钢合金、铝合金、铜合金、高温熔融焊料、电气电子元件玻璃陶瓷中铅的豁免条款。
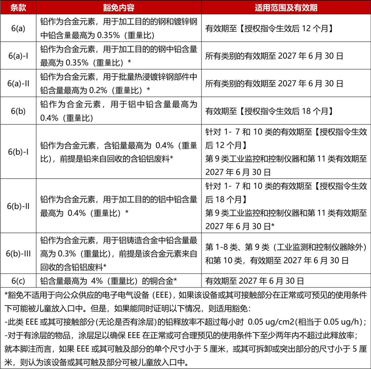
关于钢合金、铝合金和铜合金,RoHS指令附录III的6(a), 6(a)-I, 6(b), 6(b)-I, 6(b)-II 和 6(c) 条款被替换为以下内容:
.jpg)
关于高熔点焊料,RoHS指令附录III的7(a)豁免条款拟替换为以下内容:
.jpg)
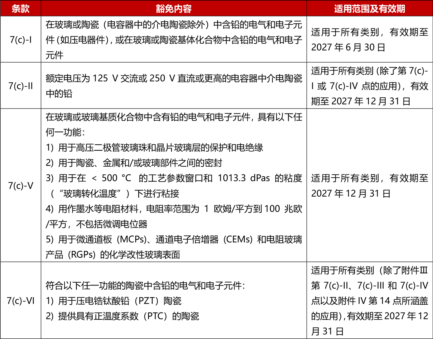
关于玻璃陶瓷电气电子元件,RoHS指令附录III的7(c)-I和7(c)-II豁免条款被替换,并新增7(c)-V和7(c)-VI豁免条款:
.jpg)
URL:
BACL理化检测认证服务优势:
BACL,总部位于美国硅谷,是专业的国际第三方检测认证机构。目前分别在美国、深圳、东莞、厦门等地设有理化测试实验室,并获得CNAS (Registration No.: L2408, L5662, L6290, L9963, L11432, IB0343), CPSC (Lab ID: 1112, 1415, 1647), CMA (No.: 2016192126Z, 2015192413Z) 等多个权威机构的认可,服务范围包括:鞋类、玩具、纺织、服装、皮革、饰品、杂货、食品接触材料、化妆品及电子电器产品等,助力企业完成从原材料到成品整个产业链的精准把控。如对更多关于产品的理化测试感兴趣,欢迎联系我们!

CN/中国
US/USA
KR/Korea
DE/Germany
ES/Spain
VN/Việtnam