欧盟POPs修订PFOA管控要求!
发布者:管理员 发布时间:2025/8/1
2025年7月14日,欧盟在官方公报上发布POPs法规((EU) 2019/1021)中PFOA的修订法规(EU)2025/1399,该修订案将于2025年8月3日生效。
修订内容概况如下:
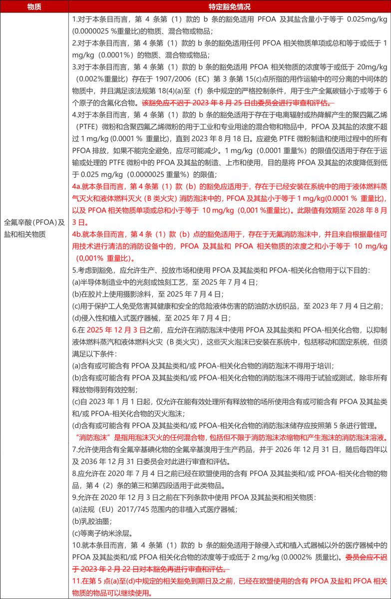
1、PFOA及盐和相关物质,排外物质中的第v点,由PFOS及衍生物更新为PFOS及盐和相关物质;
2、管控要求修订内容:
(1)删除第3点的第二句话;
(2)插入4a和4b点;
(3)第6点中,日期“2025年7月4日”替换为“2025年12月3日”;
(4)第6点末尾增加“消防泡沫”的定义;
(5)删除了第10点的第二句话;
(6)增加了第11点。
修订后要求如下(更新内容请见红色字体):
.jpg)
URL:
https://eur-lex.europa.eu/eli/reg_del/2025/1399/oj/eng
BACL理化检测认证服务优势:
BACL,总部位于美国硅谷,是专业的国际第三方检测认证机构。目前分别在美国、深圳、东莞、厦门等地设有理化测试实验室,并获得CNAS (Registration No.: L2408, L5662, L6290, L9963, L11432, IB0343), CPSC (Lab ID: 1112, 1415, 1647), CMA (No.: 2016192126Z, 2015192413Z) 等多个权威机构的认可,服务范围包括:鞋类、玩具、纺织、服装、皮革、饰品、杂货、食品接触材料、化妆品及电子电器产品等,助力企业完成从原材料到成品整个产业链的精准把控。如对更多关于产品的理化测试感兴趣,欢迎联系我们!

CN/中国
US/USA
KR/Korea
DE/Germany
ES/Spain
VN/Việtnam