澳大利亚拟全面禁用四种持久性有机污染物!
发布者:管理员 发布时间:2023/9/28
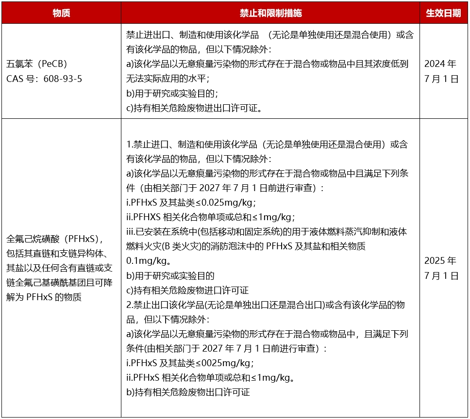
近日,澳大利亚气候、能源、环境与水资源部(DCCEEW)就将五氯苯(PeCB)、PFHxS、PFOS和PFOA四种持久性有机污染物列入工业化学品环境管理标准(IChEMS)登记册附表7发起公众咨询。若全部通过,澳大利亚将全面禁止进出口、制造和使用这四种持久性有机污染物。
主要管控要求请见下表:


URL:
https://docs.wto.org/dol2fe/Pages/SS/directdoc.aspx?filename=q:/G/TBTN23/AUS160.pdf&Open=True
BACL 服务优势:
BACL,总部位于美国硅谷,是专业的国际第三方检测认证机构。目前分别在美国、深圳、东莞、厦门等地设有理化测试实验室,并获得UKAS (Lab No.: 7827), CNAS (Registration No.: L2408, L5662, L6290, L9963, L11432, IB0343), CPSC (Lab ID: 1112, 1415, 1647), CMA (No.: 2016192126Z, 2015192413Z) 等多个权威机构的认可,服务范围包括:鞋类、玩具、纺织、服装、皮革、饰品、杂货、食品接触材料、化妆品及电子电器产品等,助力企业完成从原材料到成品整个产业链的精准把控。如对更多关于产品的理化测试感兴趣,欢迎联系我们!

CN/中国
US/USA
KR/Korea
DE/Germany
ES/Spain
VN/Việtnam