欧盟REACH附件 XVII新增甲醛释放的限制!
发布者:管理员 发布时间:2023/7/21
2023年7月17日,欧盟委员会发布了法规(EU) 2023/1464,修订欧盟REACH法规(EC) No 1907/2006附录XVII,新增第77项限制项,以限制道路车辆、家具及其他物品甲醛释放量。该修订案将于欧盟官方公报发布后第20天生效,并将于2026年8月6日后实施。
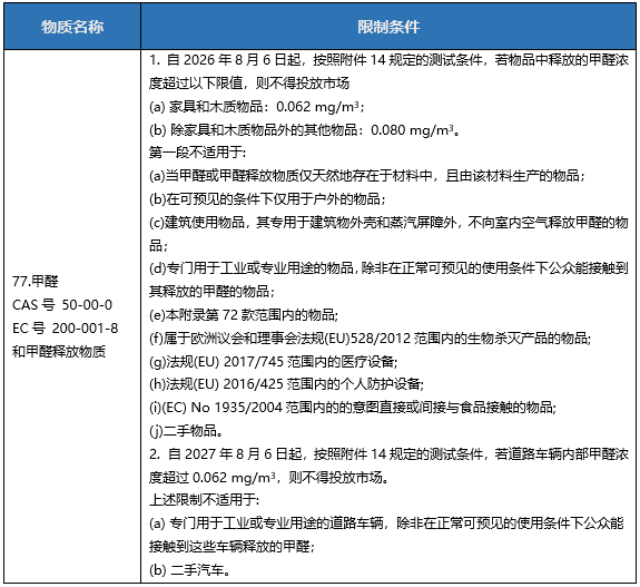
具体限制内容如下:

附件14规定的测试条件:

官网链接:
https://eur-lex.europa.eu/eli/reg/2023/1464/oj
BACL服务优势:
BACL,总部位于美国硅谷,是专业的国际第三方检测认证机构。目前分别在美国、深圳、东莞、厦门等地设有理化测试实验室,并获得UKAS (Lab No.: 7827), CNAS (Registration No.: L2408, L5662, L6290, L9963, L11432, IB0343), CPSC (Lab ID: 1112, 1415, 1647), CMA (No.: 2016192126Z, 2015192413Z) 等多个权威机构的认可,服务范围包括:鞋类、玩具、纺织、服装、皮革、饰品、杂货、食品接触材料、化妆品及电子电器产品等,助力企业完成从原材料到成品整个产业链的精准把控。如对更多关于产品的理化测试感兴趣,欢迎联系我们!

CN/中国
US/USA
KR/Korea
DE/Germany
ES/Spain
VN/Việtnam