欧盟于2011 年 1 月 15 日发布食品接触塑料新法规(EU) No 10/2011,该法规已于2011 年5 月 1 日开始生效。
新法规废除了原食品接触塑料相关指令2002/72/EC、80/766/EEC、81/432/EEC,同时设定与旧指令82/711/EEC过渡条款。根据过渡条款,2016年1月1日起将全面实施EU 10/2011。
I.过渡条款
根据EU 10/2011 Article 22规定,82/711/EEC与EU 10/2011按以下过渡条款规定时间进行过渡。

II.82/711/EEC与EU 10/2011区别
EU 10/2011法规涵盖范围扩展到塑料多层材料、带有印刷或涂层的塑料及多层复合材料的塑料层,同时明确要求投放市场的食品接触塑料制品应符合要求并根据良好生产规范生产。
EU 10/2011法规首次提出了塑料材料及制品中重金属迁移的要求,及初级芳香胺(PAA)迁移的要求;修改了部分模拟液的浓度和种类,特别新增了针对干性食物的模拟液测试要求;分别规定了全迁移和特殊迁移的测试条件,且测试条件较之前也有很大改变。
III.适用范围

IV.限制要求
EU 10/2011列出了800多种可用于食品接触塑料制品中的授权物质(详见法规Annex I),包括单体、添加剂、生产助剂、微生物发酵生成的高分子等,而且对其中特定物质有明确的限制要求,如丙烯腈、氯乙烯、双酚A、甲醛、己内酰胺等。
同时,法规规定了食品接触塑料制品需满足的全迁移的限制要求,及重金属和初级芳香胺(PAA)的限制要求(法规Annex II)。详见下表:

V.食品模拟液

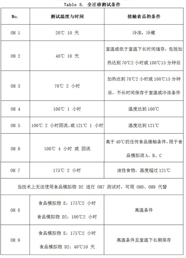
VI.全迁移测试条件
详见 Table 5. 全迁移测试条件。且对于重复使用的产品,相关迁移测试需要进行三次,并以第三次迁移结果为最终判定结果。
VII.特殊迁移测试条件
详见 Table 6. 特殊迁移测试条件---温度及 Table 7. 特殊迁移测试条件---时间。且对于重复使用的产品,相关迁移测试需要进行三次,并以第三次迁移结果为最终判定结果。
VIII.废除指令
1.80/766/EEC 指令,食品接触材料中氯乙烯单体的测试方法
2.81/432/EEC 指令,食品接触材料中氯乙烯迁移的测试方法
3.2002/72/EC 指令,食品接触塑料的指令




CN/中国
US/USA
KR/Korea
DE/Germany
ES/Spain
VN/Việtnam