中国与儿童产品有关法律法规介绍
中国与儿童产品安全有关的法律法规包括《中华人民共和国产品质量法》,《中华人民共和国进出口商品检验法》,《中华人民共和国进出口商品检验法实施条例》,《中华人民共和国认证认可条例》,《强制性产品认证管理规定》和《强制性产品认证实施规则》等。我国目前对童车类产品,玩具类产品及机动车儿童乘员用约束系统三类儿童产品实行强制性认证的市场准入制度。
玩具强制性产品认证(CCC认证)
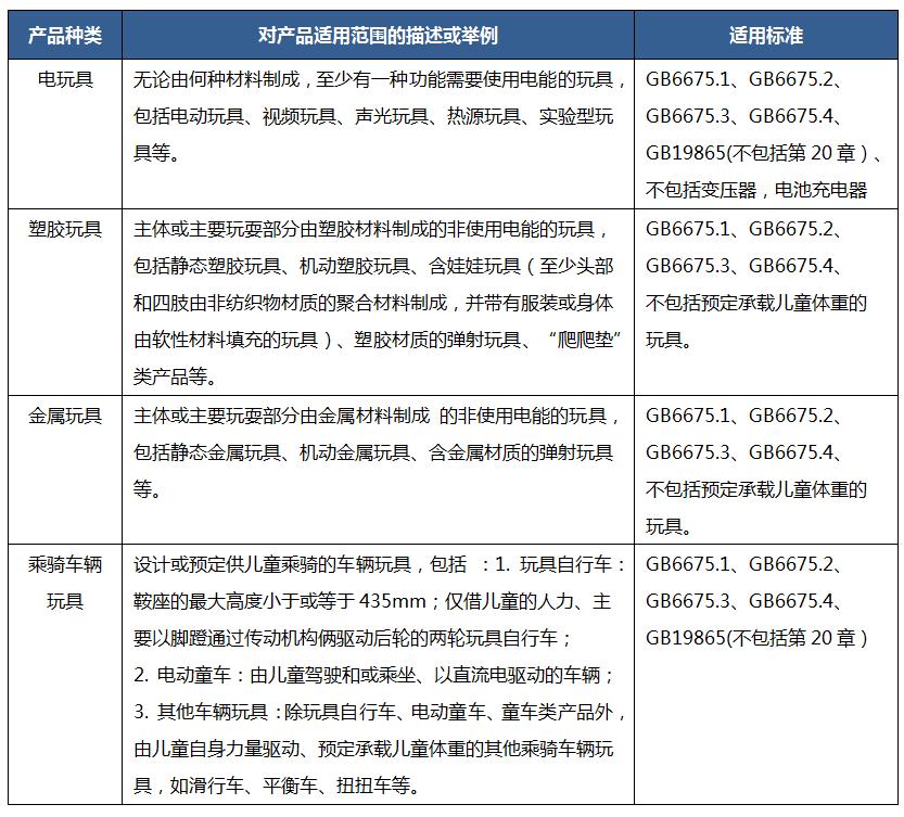
为保护国家安全、保护人体健康和安全、保护动植物生命或健康、保护环境,国家规定的列入强制性产品认证目录的相关产品必须经过强制性产品认证,并标注认证标志后,方可出厂、销售、进口或在其他经营活动中使用。玩具产品关系到儿童的切身安全和健康,一直是市场监督局管控较严的产品类别,经过调整和优化后,2020年4月28日,市场监督管理总局发布2020年第18号公告,规定了需做CCC强制性认证的四类玩具产品:电玩具类产品,塑胶玩具类产品,金属玩具类产品,乘骑车辆玩具。
玩具强制性产品认证模式
实施玩具强制性产品认证的基本认证模式为:型式实验 + 获证后监督。
玩具强制性产品认证的适用范围及标准

需注意以下儿童玩具产品不在CCC认证范围
1. 不带电的纸制、竹制、木制、毛绒布制、陶瓷、玻璃、石膏玩具(但套装中具有独立玩耍功能的塑胶或金属部件仍属于强制性产品认证目录范围);
2. 不带电的口动玩具、出牙器(牙胶)、水上玩具、可充气的玩具、彩泥或水晶泥等软体造型玩具(但套装中具有独立玩耍功能的塑胶或金属部件仍属于强制性产品认证目录范围);
3. 适用GB6675.11的家用秋千、滑梯及类似用途室内、室外活动玩具,适用GB6675.12的玩具滑板车,适用GB6675.13的除实验玩具外的化学套装玩具,适用GB6675.14的指画颜料,适用GB26387的化学及类似活动的实验玩具;
4. 具有玩耍功能的文具;
5. GB6675.1标准范围不适用的玩具和不认为是玩具的产品。
认证证书及认证标志
经玩具强制性产品认证后获取的认证证书有效期为5年,有效期内,证书的有效性依赖认证机构的获证后监督获得保持。获证的玩具应在产品本体的适当位置或产品标牌上加施标准规格的CCC标志或自行印刷/模压CCC标志。对于不能在本体上加施CCC标志的产品,应在最小销售包装上加施CCC标志。CCC标志式样如下:

CCC标志椭圆形长短轴外直径比例为8:6.3,具体图形比例如下图所示:


关于BACL玩具实验室
BACL玩具实验室已通过多国认可机构的ISO/IEC 17025的认可,也将以此四类强制性认证产品为基础,给予广大企业/厂家质量范畴的技术帮助,提供最新的法规更新信息,助您高效便捷地获取CCC玩具认证。对于非CCC管制范围内的产品,我们也可以依据法规及相关技术标准要求为您提供咨询、测试和技术支持全方位服务,助力您的产品快速满足中国玩具市场的监管要求,满足各大电商平台以及您买家的要求。
BACL服务优势:
倍科(简称“BACL”),总部位于美国硅谷,是专业的国际第三方检测认证机构。目前分别在美国、深圳、东莞、厦门等地设有理化测试实验室,并获得UKAS (Lab No.: 7827), CNAS (Registration No.: L2408, L5662, L6290, L9963, L11432, IB0343), CPSC (Lab ID: 1112, 1415, 1647), CMA (No.: 2016192126Z, 2015192413Z) 等多个权威机构的认可,服务范围包括:鞋类、玩具、纺织、服装、皮革、饰品、杂货、食品接触材料、化妆品及电子电器产品等,助力企业完成从原材料到成品整个产业链的精准把控。如对更多关于产品的理化测试感兴趣,欢迎联系我们!

CN/中国
US/USA
KR/Korea
DE/Germany
ES/Spain
VN/Việtnam