法国新橡胶食品接触法规生效
发布者:管理员 发布时间:2021/9/2
法令已于2021年7月1日生效并废除1994年11月9日的法令。在新法令生效前投放市场的,符合旧法令的食品接触橡胶材料和物品可继续销售至库存耗尽。该新法令的更新内容如下:
适用范围更新
该法令适用于天然橡胶和硫化热塑性弹性体,但不适用于有机硅弹性体。
材料规格更新
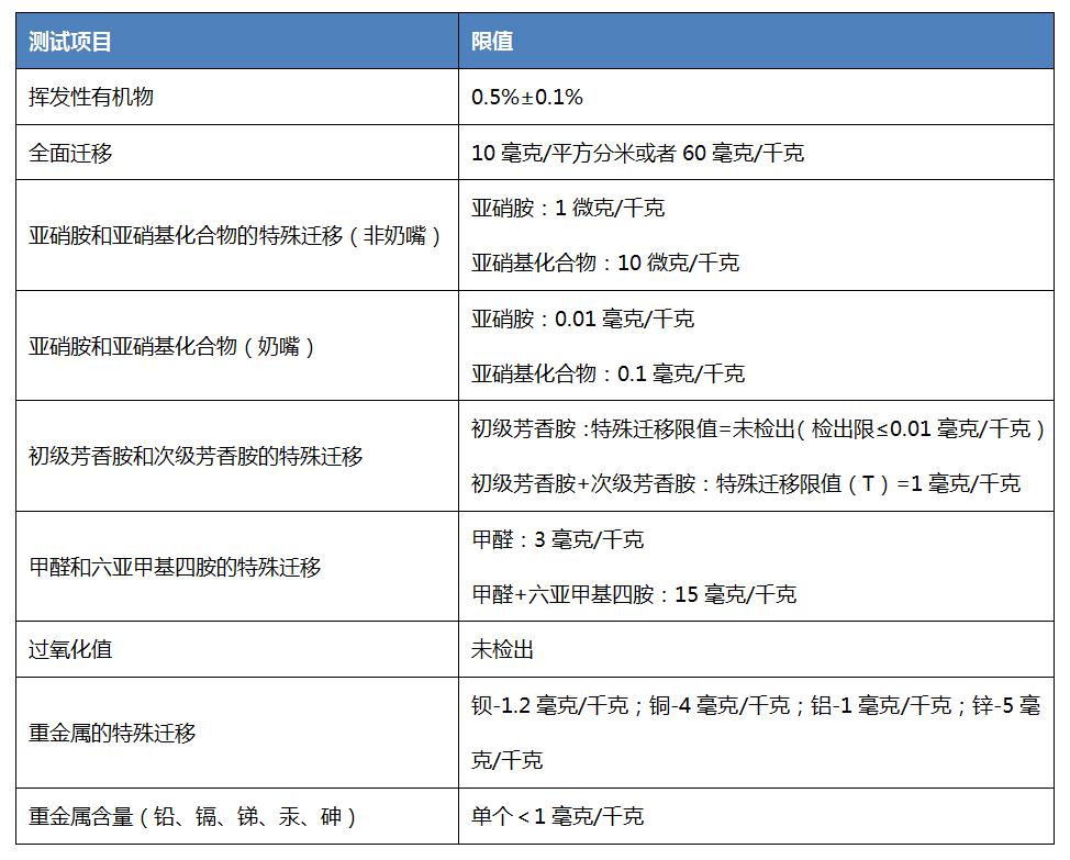
• 更新用于制造食品接触橡胶制品以及婴幼儿橡胶奶嘴的授权物质清单。
• 更新授权物质的限制和参数,包括特定迁移限量(SML)。
成品要求更新
• 更新某些验证橡胶材料和制品的合格性的规则,如增加次级芳香胺迁移、六亚甲基四胺迁移、重金属迁移以及含量要求;VOM增加允许公差等。
• 更新全面迁移限制要求并用以下两个方式之一表示:
≤10mg/dm²,适用于所有物品;婴幼儿安抚奶嘴;未知或未指定与食物接触的表面与体积之比的垫片、阀门和阀门元件。
≤60mg/kg,适用于婴幼儿食品接触材料和物品;奶嘴;已知或指定与食物接触的表面和体积之比的垫片、阀门和阀门元件。

BACL服务优势:
BACL,总部位于美国硅谷,是专业的国际第三方检测认证机构。目前分别在美国、深圳、东莞、厦门等地设有理化测试实验室,并获得UKAS (Lab No.: 7827), CNAS (Registration No.: L2408, L5662, L6290, L9963, L11432, IB0343), CPSC (Lab ID: 1112, 1415, 1647), CMA (No.: 2016192126Z, 2015192413Z) 等多个权威机构的认可,服务范围包括:鞋类、玩具、纺织、服装、皮革、饰品、杂货、食品接触材料、化妆品及电子电器产品等,助力企业完成从原材料到成品整个产业链的精准把控。如对更多关于产品的理化测试感兴趣,欢迎联系我们!

CN/中国
US/USA
KR/Korea
DE/Germany
ES/Spain
VN/Việtnam