REACH 法规附件VIII,IX 和X 获修订
发布者:管理员 发布时间:2015/3/4
2015 年2 月21 日,欧盟在官方公报OJ 上发布了条例(EU)No 2015/282,修订了REACH 法规的附件VIII,IX 和X。
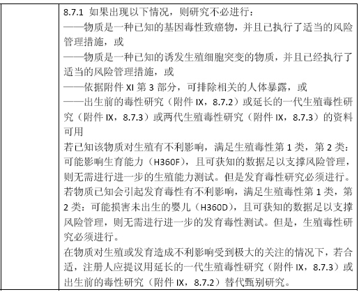
其中附件VIII 为关于制造量或进口量为10 t 或以上物质的标准信息要求,其修订部分为8.7.1 “筛选繁殖/发育的毒性,一个物种(OECD 421 或422),如果从结构相关物质的可利用信息和定量定性结构活性关系分析估计或从体外实验方法中没有证据,表明这种物质可能为影响发育的毒性物质。”其修订为:

此外,附件IX 的8.7.3 和附件X 的8.7.3 均有修订。
详情可参考条例(EU)No 2015/282。

CN/中国
US/USA
KR/Korea
DE/Germany
ES/Spain
VN/Việtnam