欧盟RAPEX通报我国16例产品不合格,11款REACH违规!
发布者:管理员 发布时间:2019/3/5
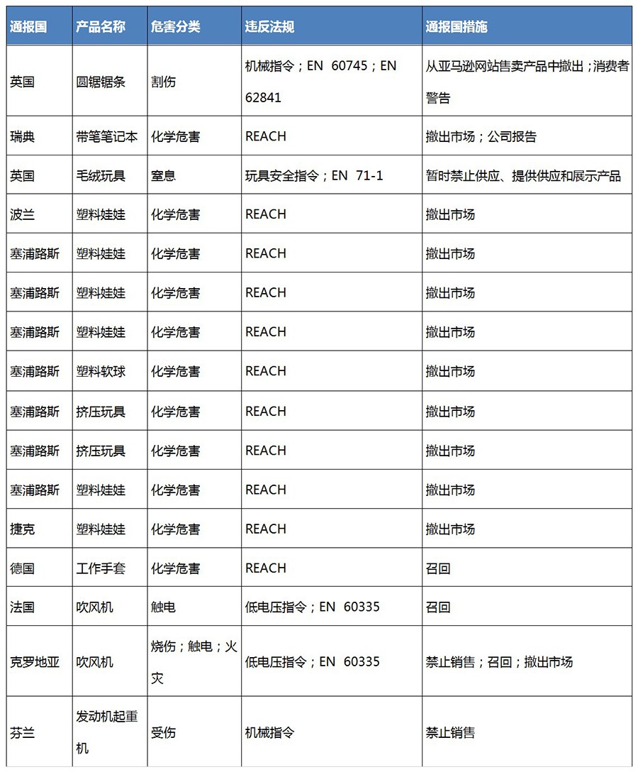
在本周RAPEX预警通报中,通报产品总数为29例,中国大陆产品被通报共计16例,占全部通报55.2%。具体详情如下:

BACL服务优势:
BACL,总部位于美国硅谷,是全球化、综合性的国际第三方检测认证机构。目前分别在美国、深圳、东莞、厦门等地设有理化测试实验室,并获得UKAS,CNAS,CPSC,CMA等多个权威机构的认可,服务范围包括:鞋类、玩具、纺织、服装、皮革、饰品、杂货、食品接触材料、化妆品及电子电器产品等,助力企业完成从原材料到成品整个产业链的精准把控。如对更多关于产品的理化测试感兴趣,欢迎联系我们!

CN/中国
US/USA
KR/Korea
DE/Germany
ES/Spain
VN/Việtnam