目前我国的相关玩具安全标准为GB 6675-2013《玩具安全》和GB 5296.5-2006《消费品使用说明 第5 部分:玩具》,两者均为国家强制性标准。其中GB 6675 在技术要求上修改采用ISO 8124-1:2000 + A1:2007 + A2:2007《玩具安全 机械与物理性能》、ISO 8124-2:2007《玩具安全 燃烧性能》和ISO 8124-3:2010《玩具安全 特定元素的迁移》。
ISO 8124-2:2007《玩具安全 燃烧性能》和ISO 8124-3:2010《玩具安全 特定元素的迁移》分别等同采用EN 71-2:2007《玩具安全 燃烧性能》和EN 71-3:1994+A1:2000+AC:2002《玩具安全特定元素的迁移》。但由于随着2009/48/EC 的实施,EN 71-3 正在逐步修改当中,新的EN 71-3 将于2013 年发布,该标准与之前的EN 71-3:1994+A1;2000+AC:2002 有了很大的区别,因此目前我国玩具与欧盟玩具标准的差异主要在于玩具的化学和机械与物理性能两方面。
4.1 化学迁移元素方面的差异
GB 6675 对化学迁移元素进行了规定,相对于2009/48/EC,对化学迁移元素的限制和限量主要差异如下:
(1)关于可迁移重金属元素的限制欧盟2009/48/EC 指令将有害元素的限制由原来的8 种(铅、砷、锑、钡、镉、铬、汞和硒)增加到19 种(铅、铝、锑、砷、钡、硼、镉、铬(III)、铬(VI)、钴、铜、锰、汞、镍、硒、锶、锡、有机锡、锌),并对玩具材料分别按三类情况设定高低不同的限量要求,新的限量大幅降低。而我国玩具标准目前只对铅、砷、锑、钡、镉、铬、汞和硒8 种元素进行限制,其限值以mg/kg 为单位,分别为90、25、60、1000、75、60、60 和500。
(2)关于邻苯二甲酸酯增塑剂的限制
欧盟REACH法规对邻苯二甲酸酯增塑剂进行了限制规定。我国在2013 年将发布的GB6675-2013 中对玩具部件塑化材料中的邻苯二甲酸酯增塑剂也进行了限制,要求所有产品包括可放入口中的产品中 BBP、DBP 和DEHP 三种物质的总和不超过0.1%,可放入口中的产品中DIDP、DINP 和DNOP 三种物质的总和不超过0.1%。GB 24613-2009 《玩具用涂料中有害物质限量》也对增塑剂进行了限制,规定DEHP、BBP、DBP 总和不超过0.1%,DIDP、DINP、DNOP 总和不超过0.1%。另外,我国在2012 年6 月颁布的GB 28482-2012《婴儿安抚奶嘴安全要求》中对6 类邻苯二甲酸酯的限量值进行了规定,其限量值与REACH 法规相同。另外,我国正在制定的其他有关婴幼儿的玩具标准,如《婴幼儿泳池套装安全要求》等,也将对邻苯二甲酸酯的种类和限量进行规定。对于邻苯二甲酸酯增塑剂的检测方法,我国已经制定和实施了GB/T 22048-2008《玩具及儿童用品 聚氯乙烯塑料中邻苯二甲酸酯增塑剂的测定》,并且美国CPSC 于2011 年8 月发布通告,将 GB/T 22048-2008 作为美国CPSIA玩具和儿童护理用品中邻苯二甲酸酯测试的指定标准方法之一。
(3)关于N-亚硝胺类物质的限制
欧盟2009/48/EC 指令对N-亚硝胺类物质的迁移量进行了限制规定,要求N-亚硝胺迁移量限制为 0.05mg/kg,亚硝胺类物质迁移量限值为 1 mg/kg。在2013 年将发布的EN 71-7:2013《玩具安全 第7 部分:指画颜料的要求每日快讯 2014 年5 月27 日和测试方法》中,要求指画颜料中的二乙醇-N-亚硝胺(NDELA)不得超过0.02mg/kg。并且制定了EN 71-12 标准测试方法,其中包括了指画颜料、气球和橡胶弹性体的测试方法。目前GB 6675- 2013 对 N-亚硝胺类物质迁移量还没有进行限制。但为了婴儿的健康安全,在GB 28482- 2012《婴幼儿安抚奶嘴安全要求》中,对婴儿安抚奶嘴中的N-亚硝胺类物质的种类、限量和测试方法进行了规定。
(4)过敏性香味剂的限制
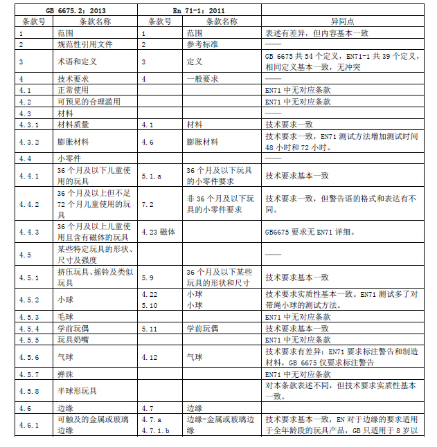
2009/48/EC 提出禁止玩具中使用66 种过敏性香味剂,其中55 种致敏性香味剂禁用,另有11 种含量超过0.01%时需要标识。我国玩具标准目前没有这方面的要求。4.2 机械物理、易燃性能方面的差异欧盟法规及标准和我国法规标准中机械与物理性能方面存在着比较大的差异。为方便广大厂商具体了解我国现行玩具安全国家标准与欧盟玩具标准的区别,我们提供了如下GB 6675 与EN 71 对照表,供参照使用。
表4-1 欧盟与我国标准的差异对照

CN/中国
US/USA
KR/Korea
DE/Germany
ES/Spain
VN/Việtnam