中国 – 袜子行业标准即将实施
发布者:管理员 发布时间:2017/3/27
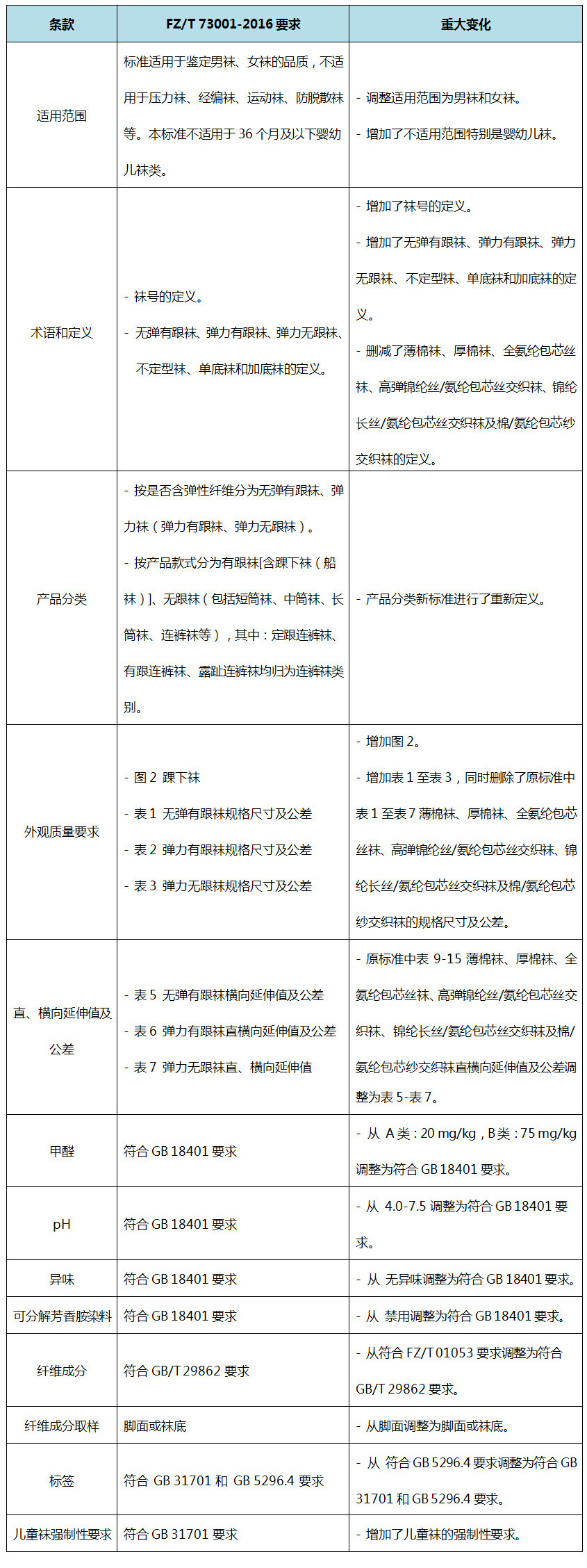
2017年2月16日,中华人民共和国发布行业标准 FZ/T 73001-2016《袜子》,将于2017年4月1日正式实施,正式取代2008版。2016版本重大更新如下:

BACL服务优势:
BACL,总部位于美国硅谷,是全球化、综合性的国际第三方检测认证机构。BACL可以为您提供电动玩具、电子电器、鞋子、皮革、服装、纺织及食品接触材料等产品的检测认证服务,还能帮助企业从原材料到成品的整个产业链的质量控制。如对更多关于产品的理化测试感兴趣,欢迎联系我们!

CN/中国
US/USA
KR/Korea
DE/Germany
ES/Spain
VN/Việtnam